这就是江湖自在阁酒坊如何提升好感度
在这就是江湖这款游戏中,自在阁后院酒坊不仅是酿造美酒的圣地,更是提升npc好感度的关键所在。通过精心酿酒,玩家不仅能体验到酿酒的乐趣,还能解锁更多游戏内容,获得丰富的奖励。以下是一篇详细的攻略,帮助玩家轻松提升自在阁酒坊的npc好感度。 零六游戏公众号
一、酿酒基础准备
游戏来自lingliuyx.com
- 原料收集:酿酒的主要原料包括高粱、稻谷、花草以及不同种类的水(井水、湖水、山泉)。这些原料可以通过游戏内的任务、活动或购买等方式获取。确保有足够的原料是酿酒的前提。 lingliuyx.com
- 设备使用:自在阁后院设有酒坊,玩家可以在此处进行酿酒操作。熟悉酒坊的设备及其使用方法是酿酒成功的关键。 06zyx.com
二、酿酒配方及效果 攻略来自lingliuyx.com
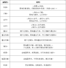
- 经典老白干:原料为高粱+井水,酿造时间为4小时,能提升笑江湖好感度800分。 零六游戏,游戏平台零六找游戏
06sy.cn
- 佳酿新丰酒:有两种配方,分别为高粱+井水和高粱+湖水,酿造时间均为4小时,效果同样为提升笑江湖好感度800分。 lingliuyx.com
- 桑落酒:配方有高粱+湖水和高粱+山泉两种,酿造时间为6小时,能提升笑江湖好感度800分。
- 杜康酒:原料为优质高粱+山泉水,酿造时间为8小时,能大幅提升醉仙翁的好感度至1000分。
- 传统黄酒:稻谷+井水,酿造时间为4小时,为笑江湖增添好感度800分。
- 清酒:有两种配方,分别为稻谷+井水和稻谷+湖水,酿造时间均为4小时,效果为提升笑江湖好感度800分。
- 花雕酒:稻谷与湖水或山泉搭配,酿造时间为6小时,能提升笑江湖好感度800分。
- 女儿红:以稻谷与山泉为源,酿造时间为8小时,能提升醉仙翁好感度至1000分。
- 桂花酒:花草+井水,酿造时间为4小时,能提升醉仙翁好感度800分。
- 竹叶青:花草与井水或湖水搭配,酿造时间为4小时,能提升醉仙翁好感度800分。
- 桃花酿:花草与湖水或山泉搭配,酿造时间为6小时,能提升醉仙翁好感度800分。
- 菊花酒:花草与山泉的绝配,酿造时间为8小时,能使醉仙翁好感度达到1000分。
三、酿酒技巧与注意事项
- 合理安排时间:根据酿酒时间的不同,玩家可以合理安排多次酿造,以最大化提升好感度。例如,在酿造时间较长的酒品时,可以同时准备酿造时间较短的酒品,以实现时间上的高效利用。
- 收集原料:确保有足够的原料进行酿酒,避免在酿酒过程中因原料不足而中断。可以通过完成日常任务、参与活动或直接在商店购买等方式来积累原料。
- 关注npc好感度:酿酒的主要目的是提升npc的好感度,因此玩家需要时刻关注不同npc的好感度变化。根据npc的喜好调整酿酒策略,有针对性地酿造特定酒品,以更快地提升好感度。
- 避免浪费:在酿酒过程中,要避免浪费原料和时间。尽量按照配方进行酿造,以获得最佳效果。同时,注意及时清理酒坊内的废弃物,保持酒坊的整洁和高效运作。
四、酿酒与游戏进程的结合
- 解锁新内容:通过酿酒提升npc好感度,可以解锁更多游戏内容,如新的任务、副本和活动。这些新内容不仅丰富了游戏体验,还可能带来丰厚的奖励。

- 增强角色实力:部分npc好感度提升后,会给予玩家额外的属性加成或技能提升。这些加成对于角色的成长和实力的提升具有重要意义。
- 社交互动:在游戏中与其他玩家分享酿酒心得和成果,可以增进玩家之间的友谊和互动。通过交流酿酒经验,玩家可以更快地掌握酿酒技巧,提升酿酒效率。
通过掌握以上攻略要点,玩家可以轻松提升自在阁酒坊的npc好感度,解锁更多游戏内容,享受更加丰富的游戏体验。在酿酒的过程中,不仅锻炼了玩家的耐心和细心,还能让玩家深刻体会到酿酒的乐趣和成就感。
这就是江湖自在阁酒坊如何提升好感度的全文就介绍到这里,如果对您有所帮助,不妨也分享给其他需要的玩家,更多相关攻略正在添加中。
相关游戏资讯
猜你喜欢内容
热门推荐
手游开服表
加入收藏
